電機驅動-MOS管H橋原理詳細分析-KIA MOS管
信息來源:本站 日期:2020-11-11
電機驅動
電路首先,單片機能夠輸出直流信號,但是它的驅動才能也是有限的,所以單片機普通做驅動信號,驅動大的功率管如Mos管,來產生大電流從而驅動電機,且占空比大小能夠經過驅動芯片控制加在電機上的均勻電壓到達轉速調理的目的。
電機驅動主要采用N溝道MOSFET構建H橋驅動電路,H 橋是一個典型的直流電機控制電路,由于它的電路外形酷似字母H,故得名曰“H 橋”。
4個開關組成H的4條垂直腿,而電機就是H中的橫杠。要使電機運轉,必需使對角線上的一對開關導通,經過不同的電流方向來控制電機正反轉,其連通電路如圖所示。
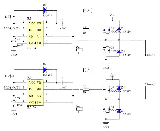
實踐驅動電路中通常要用硬件電路便當地控制開關,電機驅動板主要采用兩種驅動芯片,一種是全橋驅動HIP4082,一種是半橋驅動IR2104,半橋電路是兩個MOS管組成的振蕩,全橋電路是四個MOS管組成的振蕩。
其中,IR2104型半橋驅動芯片能夠驅動高端和低端兩個N溝道MOSFET,能提供較大的柵極驅動電流,并具有硬件死區、硬件防同臂導通等功用。
運用兩片IR2104型半橋驅動芯片能夠組成完好的直流電機H橋式驅動電路,而且IR2104價錢低廉,功用完善,輸出功率相對HIP4082較低,此計劃采用較多。
另外,由于驅動電路可能會產生較大的回灌電流,為避免對單片機產生影響,最好用隔離芯片隔離,隔離芯片選取有很多方式,如2801等,這些芯片常做控制總線驅動器,作用是進步驅動才能,滿足一定條件后,輸出與輸入相同,可停止數據單向傳輸,即單片機信號能夠到驅動芯片,反過來不行。
MOS管H橋原理
所謂的H橋電路就是控制電機正反轉的。下圖就是一種簡單的H橋電路,它由2個p型場效應管Q1、Q2與2個N型場效應管Q3、Q4組成,所以它叫P-NMOS管H橋。
橋臂上的4個場效應管相當于四個開關,P型管在柵極為低電平時導通,高電平時關閉; N型管在柵極為高電平時導通,低電平時關閉。場效應管是電壓控制型元件,柵極通過的電流幾乎為零。
正因為這個特點,在連接好下圖電路后,控制臂1置高電平(U=VCC)、控制臂2置低電平(U=O) 時,Q1、Q4關閉,Q2、Q3導通,電機左端低電平,右端高電平,所以電流沿箭頭方向流動。設為電機正轉。
控制臂1置低電平、控制臂2置高電平時,Q2、Q3關閉,Q1、Q4導通,電機左端高電平,右端低電平,所以電流沿箭頭方向流動。設為電機反轉。
當控制臂1、2均為低電平時,Q1、Q2導通,Q3、Q4關閉,電機兩端均為高電平,電機不轉;
當控制臂1、2均為高電平時,Q1、Q2關閉,Q3、Q4導通,電機兩端均為低電平,電機也不轉,
所以,此電路有一個優點就是無論控制臂狀態如何(絕不允許懸空狀態),H橋都不會出現“共態導通”(短路),很適合我們使用。
(另外還有4個N型場效應管的H橋,內阻更小,有“共態導通"現象,柵極驅動電路較復雜,或用專用驅動芯片,如M33883,原理基本相似。)
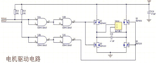
下面是由與非門CD4011組成的柵極驅動電路,因為單片機輸出電壓為0-sV,而我們小車使用的H橋的控制臂需要0V或7.2V電壓才能使場效應管完全導通,PWM輸入0V或5V時,柵極驅動電路輸出電壓為0V或7.2V,前提是CD4011電源電壓為7.2V,切記。
故CD4011僅做“電壓放大"之用。之所以用兩級與非門是為了與MC33886兼容。
兩者結合就是下面的電路:調試時兩個PWM輸入端其中一個接地,另一個懸空(上拉置1),電機轉為正常。監視MOS管溫度,如發熱立即切斷電源檢查電路。
使用時單片機PWM輸出信號: 1路為PWM方波信號,另一路為高電平(置1)。反轉亦然。
聯系方式:鄒先生
聯系電話:0755-83888366-8022
手機:18123972950
QQ:2880195519
聯系地址:深圳市福田區車公廟天安數碼城天吉大廈CD座5C1
請搜微信公眾號:“KIA半導體”或掃一掃下圖“關注”官方微信公眾號
請“關注”官方微信公眾號:提供 MOS管 技術幫助

