PMOS過壓保護電路原理圖及分析-KIA MOS管
信息來源:本站 日期:2021-11-02
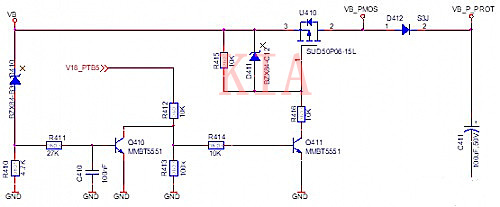
VB:蓄電池電壓電源
V18_PTB5: MCU IO口,發出高電平使VB_PMOS電壓輸出有效,TTL電平
VB_PMOS:經過PMOS保護電壓輸出
VB_P_PROT:經二極管反向保護的PMOS輸出電壓
PMOS過壓保護電路原理圖
電路功能:若控制器中使用loaddump保護電壓小于46V的器件,可以使用此電路模塊中的方案為這些器件提供過壓保護,特別是在load dump情況下。
Pspice仿真分析:模擬的是典型情況下的經過TVS管抑制后的Load dump電壓曲線,可以明顯看出當VB>36V時,穩壓管開始起作用,迅速關閉Q411和PMOS管。
只要過壓信號一直存在,PMOS管就會一直保持關斷狀態,直至VB跌落回36V安全電壓以內。
綠色、紅色曲線分別對應為VB_P_PROT,VB
穩壓管取值:Accuracy為穩壓管的精度,VZ 是穩壓管在25℃下的標稱值,SZ是穩壓管的溫度系數,△T是溫度變化,即T-25℃, Vz’’(max)是最壞情況下的穩壓值。
若需要Q410導通,點A電壓需要650mV,即使忽略R411上面的電壓,點B的電壓也要至少有650mV,如果出現最惡劣的工況,D410的穩壓值出現41.964V的情況,那么,VB的電壓至少也得有42.65V。
這時,某些需要保護的器件可能已經失效,電路無法達到預期效果。所以建議使用36V的穩壓管。但是,36V穩壓管在低溫-40℃時,有可能會提前工作,即35V下就會使Q410動作。
PMOS參數計算
根據計算,
Rth(j-a)*Pmax=Tj(max)-Ta,
Pmax=1.8W
ID(max) 2* Rds(on) =Pmax
ID(max)=10.95A
受PMOS保護的Vbat電源負載電流不能超過10.95A
ISO7637實驗驗證
i. 試驗條件:Us=30V;Ua=27V;Ri=5.5Ohm;Td=350mS;Pload=10w
ii. 試驗結果:電路功能狀態正常
iii. 試驗電路監測點及試驗結果波形如下圖
聯系方式:鄒先生
聯系電話:0755-83888366-8022
手機:18123972950
QQ:2880195519
聯系地址:深圳市福田區車公廟天安數碼城天吉大廈CD座5C1
請搜微信公眾號:“KIA半導體”或掃一掃下圖“關注”官方微信公眾號
請“關注”官方微信公眾號:提供 MOS管 技術幫助
免責聲明:本網站部分文章或圖片來源其它出處,如有侵權,請聯系刪除。
