?反激式開關電源PCB設計分析總結-KIA MOS管
信息來源:本站 日期:2021-11-04
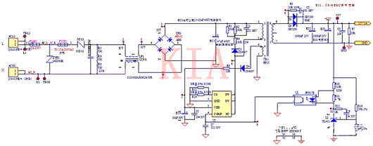
反激電源整體原理圖如圖1所示。
開關電源從市電火線L和零線N進來后,有一個電流較大的保險管,如圖1所示。這是因為板子上有其他市電交流負載,如交流電機等,當負載電流過大時,保護電路。該保險管電流參數需要根據實際負載功率計算選擇。
保險管后有一個壓敏電阻(如圖2所示),用于抑制浪涌和瞬時尖峰電壓,當其兩端電壓高于其閾值時,壓敏電阻值迅速下降,從而流過大電流,保護后級電路。
在壓敏電阻后又有一個電流較小的保險管(如圖2所示),這才是真正針對板子開關電源的過流保護,防止電源電流過大,保護電路。
保險管后的NTC電阻(如圖2所示),用于抑制開機時的浪涌電流,因為剛開機時,NTC溫度較低,電阻值很大,抑制電流過大;當在電流作用下,NTC電阻溫度升高,電阻值下降到很小,不影響正常工作電流。
安規X電容(如圖2所示)用于濾除市電的差模干擾,其后的3個電阻主要用于給X電容放電,以符合安規要求,防止在切斷市電輸入時,人手觸摸到金屬端子有觸電感。使用多個電阻的原因是分散承受電壓和功率。
共模電感(如圖2所示)用于濾除共模干擾電流。
輸入電容EC1在行業上有個3uF/W的通用原則,但需要注意的是該功率是輸入功率而非輸出功率,假設輸出功率12W,效率為80%,則輸入功率為15W,則輸入電容至少為45uF,如圖8所示。
由于反激電源演變自Buck-Boost,其輸入回路和輸出回路均是電流不連續路徑,因此均要控制回路面積越小越好。輸入電容EC1要靠近電源芯片,如圖3所示。同理,輸出整流二極管和輸出電容也應該靠近變壓器。
RCD鉗位電路用于吸收開關管關斷時的Vds高壓,防止損壞MOS管(電源芯片)。Layout時需將電容靠近變壓器,電阻次之,如圖4所示。
光耦用于反饋輸出電壓,并進行隔離。光耦反饋回路的初級GND最好不要和大電流路徑的初級GND共用,以免受到干擾影響導致輸出電壓波動,因此采用單獨拉一根GND地線到EC1的公共地,形成單點接地,如圖5所示。
并聯于輸出整流二極管兩側的RC阻容吸收回路,用于抑制二極管在高頻通斷情況下產生的EMI,因為二極管在導通瞬間會產生電壓尖峰(電場),在關斷瞬間會產生電壓尖峰和電流尖峰(磁場)。
輸出電容EC2和EC3要注意均流設計,如圖6所示,兩個電容的電流路徑是基本等長的,以避免某個電容因過流而提前失效。
輸出電壓反饋節點需要從末端電容取出,以提高電壓穩定精度,如圖7所示。
聯系方式:鄒先生
聯系電話:0755-83888366-8022
手機:18123972950
QQ:2880195519
聯系地址:深圳市福田區車公廟天安數碼城天吉大廈CD座5C1
請搜微信公眾號:“KIA半導體”或掃一掃下圖“關注”官方微信公眾號
請“關注”官方微信公眾號:提供 MOS管 技術幫助
免責聲明:本網站部分文章或圖片來源其它出處,如有侵權,請聯系刪除。
