單片機5V輸出驅動控制24V外設電路-KIA MOS管
信息來源:本站 日期:2022-06-23
一般的單片機供電電壓是3.3V或者5V供電,輸出的電平也是在3.3V或5V電壓,如果要想去控制一個更高電壓的外設設備,那么就需要外加其他驅動,來間接控制。
一個74HC04+ULN2803驅動電磁閥,單片機初始化的時候,所有管腳都是拉高的,需要輸出的時候,OUT1-OUT3變成低電平,經74HC04反向后變成高電平,再經ULN2803反向放大后,又變成了低電平,最后的輸出變成了低電平,成功驅動電磁閥;
在這里74HC04的主要作用是反向,而2803在反向的同時,也將單片機的驅動能力大大提高了,因為一般單片機的IO口驅動電流最大是20毫安左右,而2803的驅動能力可以達到幾百毫安。
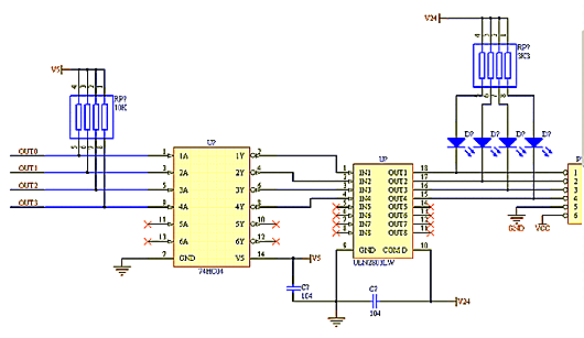
用光耦替代了74HC04,此處用光耦既起到了反向作用,又起到了隔離的作用,而2803依然是反向+放大。
用了個場效應管IRF540驅動電磁閥,其驅動能力遠遠大于2803,IRF540是電壓驅動型,MCU輸出一個低電平,三極管8550導通,使得IRF540的G極獲得一個5V的電壓,IRF540導通,進而電磁閥開始工作;
1N4007以后與他串聯的電阻,起到續流保護作用。
這個電路是對前一個電路的改進,因為前一個電路的IRF540 的G極電壓是5V,而如果大家看過IRF540的使用手冊就不難發現,IRF540 的最佳觸發電壓是10V左右,也就是說,只有當IRF540 的G極電壓達到10V左右的時候,其導通才接近飽和,也就是其驅動能力達到最大。
總結一下,如果是要驅動小功率的電磁閥,可以參考前兩個電路;而如果是要驅動高速及大功率的電磁閥,后兩個電路或許更適用,當然,大家在設計的時候還需要考慮成本等綜合因素。
聯系方式:鄒先生
聯系電話:0755-83888366-8022
手機:18123972950
QQ:2880195519
聯系地址:深圳市福田區車公廟天安數碼城天吉大廈CD座5C1
請搜微信公眾號:“KIA半導體”或掃一掃下圖“關注”官方微信公眾號
請“關注”官方微信公眾號:提供 MOS管 技術幫助
免責聲明:本網站部分文章或圖片來源其它出處,如有侵權,請聯系刪除。
