led燈方案原理圖,led驅動電路設計-KIA MOS管
信息來源:本站 日期:2024-06-13
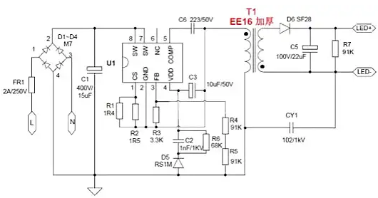
方案特點:
集成高壓啟動模塊,燈具即開即亮,無啟動電阻長期使用老化開路問題。
內置高壓智能MOS管(690V2.5Q),采用DIP7封裝,高低壓管腳距離充足,避免打火炸機。
QR控制模式,降低開關損耗。
100kHz工作頻率,縮小變壓器體積。
過溫調節功能(OTC),抗干擾力強,多系統不閃燈,灌膠后輸出電流不變,恒流精度3%以內。
全面智能保護:輸出開/短路保護、過壓/欠壓/過流保護、CS電阻開路保護等。
此方案的原理電路圖見圖1。這是一種極其簡單,一直沿用的經典電路。LED工作電流按下式計算:
I與鎮流電阻R成反比;當電源電壓U上升時,R能限制I的過量增長,使不超出LED的允許范圍。
此電路的優點是簡單,成本低;缺點是電流穩定度不高;電阻發熱消耗功率,導致用電效率低,僅適用于小功率LED范圍。
一般資料提供的鎮流電阻R的計算公式是:
按此公式計算出的R值僅滿足了一個條件:工作電流I。而對驅動電路另兩個重要的性能指標:電流穩定度和用電效率,則全然沒有顧及。因此用它設計出的電路,性能沒有保證。

電路的工作是基于在交流電路中,電容存在容抗XC也有”鎮流作用”的原理。另外電容消耗無功功率,不發熱;而電阻則消耗有功功率,會轉化為熱能耗散掉,所以鎮流電容比鎮流電阻,能節省一部分電能,并能設計成將LED燈直接接到市電~220V上,使用更為方便。
此方案的優點是簡單,成本低,供電方便;缺點是電流穩定度不高,效率也不高。僅適用于小功率LED范圍。當LED的數量較多,串聯后LED支路電壓較高的場合更為適用。
聯系方式:鄒先生
聯系電話:0755-83888366-8022
手機:18123972950(微信同號)
QQ:2880195519
聯系地址:深圳市福田區金田路3037號金中環國際商務大廈2109
請搜微信公眾號:“KIA半導體”或掃一掃下圖“關注”官方微信公眾號
請“關注”官方微信公眾號:提供 MOS管 技術幫助
免責聲明:本網站部分文章或圖片來源其它出處,如有侵權,請聯系刪除。
