?電動車防盜報警器驅動電路圖,工作原理詳解-KIA MOS管
信息來源:本站 日期:2024-06-26
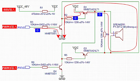
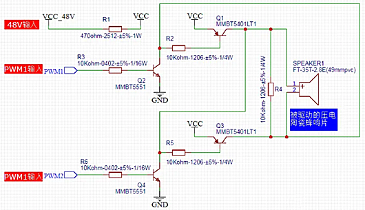
電動車防盜器喇叭的驅動電路,也就是壓電陶瓷蜂鳴片的驅動發聲電路。
下圖最右邊的 SPEAKER1 就是壓電陶瓷蜂鳴片,型號為 FT-35T-2.8E,帶直徑為49mm的PVC膜。
以輸入 48V 為例。PWM1 和 PWM2 為兩個輸入控制信號,其實是兩個音頻信號。兩個信號不能同時為高電平,否則會造成短路。
當 PWM1 為高電平、 PWM2 為低電平時,Q4、Q3不導通,蜂鳴片通過Q2、Q1導通:
①:PWM1為高電平,令Q2的be極正向導通;
②:Q2導通,令Q1的eb極正向導通;
③:Q1導通,驅動壓電陶瓷蜂鳴片。
PWM1為高電平、PWM2為低電平時導通回路
相反,當 PWM2為高電平、 PWM1 為低電平時,Q2、Q1不導通,蜂鳴片通過Q4、Q3導通:
①:PWM2為高電平,令Q4的be極正向導通;
②:Q4導通,令Q3的be極正向導通;
③:Q3導通,驅動壓電陶瓷蜂鳴片。
PWM2為高電平、PWM1為低電平時導通回路
用示波器測量 PWM1、PWM2 實際控制時的波形如下,兩波形沒有出現同時為高電平的情況。如果出現同時為高電平的情況,Q1、Q2、Q3、Q4同時導通,則電源VCC直接對地短路。
PWM1、PWM2信號可以用語音芯片產生,這里選用NY3P35B 為例,可以把指定聲音文件燒錄進芯片,GPIO1、GPIO2兩個信號用來對語音芯片做控制。
注意事項
電路圖中標注了各元器件的參數,選型時要特別注意。
由于在電壓值較高的48V直流電壓下使用,三極管選用高耐壓的型號,NPN三極管選用 MMBT5551 ,PNP三極管選用 MMBT5401LT1。
承受高壓的電阻選用1206封裝,因為0402封裝耐壓不夠。
聯系方式:鄒先生
聯系電話:0755-83888366-8022
手機:18123972950(微信同號)
QQ:2880195519
聯系地址:深圳市福田區金田路3037號金中環國際商務大廈2109
請搜微信公眾號:“KIA半導體”或掃一掃下圖“關注”官方微信公眾號
請“關注”官方微信公眾號:提供 MOS管 技術幫助
免責聲明:本網站部分文章或圖片來源其它出處,如有侵權,請聯系刪除。
