開關電源環路補償設計,圖文分析-KIA MOS管
信息來源:本站 日期:2024-06-24
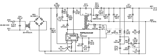
下圖是一個典型的Topswitch電源的控制環路,寬范圍輸入,12V/2.5A輸出,原理圖如下;
電源的反饋環路圖如下:
其開環傳遞函數為:
KPwr-功率部分傳遞函數;KLC-輸出LC濾波部分傳遞函數;KFb-反饋分壓部分傳遞函數;Kea-反饋補償部分和光耦部分傳遞函數;KMod-調制器部分傳遞函數。在做補償設計前,先計算出K1= KMod ×KPwr × KLC ×KFb的頻率特性,根據實際情況確定出需要的設計目標KEa,然后通過設計TL431的相應補償來完成KEa的要求。
除補償部分外的小信號傳遞函數K1
在此設計中,由于上分壓電阻直接接到 431 基準端,所以 Kfb=1。
設計補償部分,先確定目標帶寬,然后再設計補償部分,使在目標帶寬時的相位裕量大于45°,幅值裕度不管用上面哪種補償方式都是自動滿足的,所以設計時一般不用特別考慮。在用Topswitch設計的反激電源中,目標帶寬除受到一般反激電源的幾個限制外(帶寬要小于開關頻率的1/2;右半平面零點的1/4;運放增益限制;輸出電容類型的選等),還受到內部7KHz極點的限制,一般不能太高,約1-2KHz。
TL431部分小信號傳遞函數
由于 TL431 用輸出供電,其傳遞函數為:
函數有一個在原點的極點和一個零點:
R6,R9 大小決定了增益,由于 R9 由零點的位置而決定,所以整個增益的大小由調整R6 來確定。CTR 為光耦 PC817C 的實測電流傳輸比。補償部分只有一個極點和零點,它們和Topswitch 里面的 7kHz 極點共同組成了一個 π 型補償網絡。7KHz 極點用來抵消輸出濾波電容零點,衰減噪音和開關紋波的干擾。
總開環響應
整個環路的開環增益為 K1 和 KEa 的乘積,也就是兩部分的增益和相位的代數和。
最終計算得到交越頻率 1.16kHz,相位裕量 66.5°,滿足環路穩定要求 。
聯系方式:鄒先生
聯系電話:0755-83888366-8022
手機:18123972950(微信同號)
QQ:2880195519
聯系地址:深圳市福田區金田路3037號金中環國際商務大廈2109
請搜微信公眾號:“KIA半導體”或掃一掃下圖“關注”官方微信公眾號
請“關注”官方微信公眾號:提供 MOS管 技術幫助
免責聲明:本網站部分文章或圖片來源其它出處,如有侵權,請聯系刪除。
